3月29日,国家卫健委发布的《乡镇卫生院医用装备配置标准》犹如一颗投入湖面的石子,在医疗行业激起层层涟漪,为基层检验市场带来了全新的增长潜力点 。这一标准明确规定了乡镇卫生院医用装备(不含中医药服务装备)配置的基本原则、分类品目及数量,适用于所有乡镇卫生院,街道卫生院配置医用装备也可参照执行。
实施时间:2025年10月1日

基层检验设备大升级
在这份全新的标准中,一系列在二三级医院检验科常用的设备赫然在列,如核酸提取仪、PCR 扩增仪、血气分析仪、血型分析仪、微生物鉴定仪、粪便分析仪、免疫分析仪等。这些设备在基层市场目前尚处于渗透阶段,而该标准的发布,无疑为它们在基层的推广与应用打开了一扇大门。从国家卫健委法规司发布的信息来看,目前此为推荐性卫生行业标准。但随着分级诊疗的持续推进,患者逐步回流基层,如果标准能够切实落地实施,体外诊断基层市场的扩容空间将相当可观。

乡镇卫生院检验科主要以常规体外诊断设备为主,而未来其发展空间将由患者回流速度、临床诊疗能力以及设备升级速度共同决定 。此次标准的出台,为乡镇卫生院检验科业务的发展提供了坚实的政策保障。
基层医疗是国家重点发展的方向,中央一号文件,明确要求:提升中心乡镇卫生院服务能力。
2025年全国卫生健康工作会议也明确提出更好推动资源向基层倾斜。这为乡镇卫生院检验科业务的发展提供了政策保障。
目前,全国各省都在大力提升基层医疗服务能力:
四川省:
政府办公厅印发的《四川省"十四五"医疗卫生服务体系规划》明确,到2025年要建成400个左右县域医疗卫生次中心,达到二级综合医院服务能力。同时提升基层医疗卫生服务能力,推动乡镇卫生院基础设施、设备配备、服务能力全面提升。
广东省:
卫生健康工作会议上提到,推进卫生健康“百千万"头号工程。其中包括,推动至少700家基层医疗卫生机构服务能力达到国家推荐标准,1800家达到国家基本标准。
黑龙江省:
开展七项医疗卫生强基工程,分别为优质医疗资源带动、优质医疗资源下沉、紧密型县域医共体升级、基层医疗卫生服务提质、数智医疗联通、医疗人才选育、科创成果转化。
河南省:
要求坚持以基层为重点,实施医疗卫生强基工程专项。做优基层服务体系,做深资源下沉机制,做细基本公共服务,做实保障支持政策。
福建省:
要求提升县域内医疗服务能力,健全双向转诊机制,不断完善以基层为重点的分级诊疗体系。
甘肃省:
完善以基层首诊为抓手的分级诊疗体系,构建“防、筛、诊、治、康”全链条及覆盖"老中、青、幼"全生命周期的健康服务保障体系。
贵州省:
提出围绕"大病不出省"加快国家和省级区域医疗中心建设,围绕"一般病在市县解决"推进医疗资源下沉,围绕"日常疾病在基层解决”加快医联体建设,不断健全完善五级医疗卫生服务体系。
根据卫健委统计信息中心最新数据显示,我国基层医疗卫生机构97.98万个,其中:社区卫生服务中心(站)3.64万个,乡镇卫生院3.39万个,诊所(医务室)28.24万个,村卫生室58.77万个。
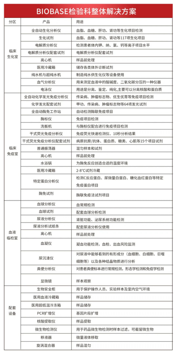
博科集团 助力基层医疗的坚实力量
此次《乡镇卫生院医用装备配置标准》的发布,博科集团的众多产品与乡镇卫生院的新装备需求高度契合,为博科集团进一步深耕基层医疗市场提供了良好契机。集团将凭借自身的产品优势、技术优势和服务优势,为乡镇卫生院提供更优质、更全面的产品及服务,助力基层检验市场的发展,让基层群众能够享受到更先进、更便捷的医疗服务 。

基层检验市场的新增长潜力点已经显现,博科集团愿与众多医疗从业者一道,抓住这一机遇,共同推动基层医疗事业迈向新的台阶 。